Retención de clientes: ¿puede la IA contener el abandono silencioso?
La IA agéntica aborda el problema del "silente churn", redefiniendo los límites de lo que es posible a la hora de combatir la pérdida de clientes.
Antes de entrar en materia, un evento jugoso. El próximo martes 24 de marzo a las 10, organizamos en Madrid, desde el Foro IA y junto a ESIC, el AI Business Forum 2026: una sesión de dos horas dedicada a una pregunta que ya no es teórica - cómo posicionar marca y negocio en la era de los LLMs y cómo gestionar influencia y reputación en tiempos de la IA generativa. Formato presencial con ponencias, mesas redondas y reflexiones con directivos de Barceló, IBM, LG, Repsol, SGS, … que vienen a dar su punto de vista y a mostrar lo que ya están haciendo.
Puedes consultar agenda completa y registrarte aquí.
Durante años, los equipos de Customer Success han operado con una limitación que todos conocen y pocos confiesan: el cliente que se iba en silencio era invisible hasta que su baja aparecía en la facturación. Los cuadros de mando funcionaban como un espejo retrovisor - constataban lo inevitable con elegante retrospectiva o amarga resignación. Cuando el gestor de cuentas abría el informe semanal, la ventana de intervención llevaba días cerrada.
El problema nunca fue la falta de datos. Registros de uso, tickets de soporte, tasas de apertura, actividad en foros comunitarios - toda esa información existía, dispersa en silos que ningún analista humano podía cruzar a velocidad útil. Un gestor con atención plena puede monitorizar veinte cuentas. Un agente de IA monitoriza veinte mil simultáneamente, sin degradar la calidad de la detección.
El lunes ya era tarde.
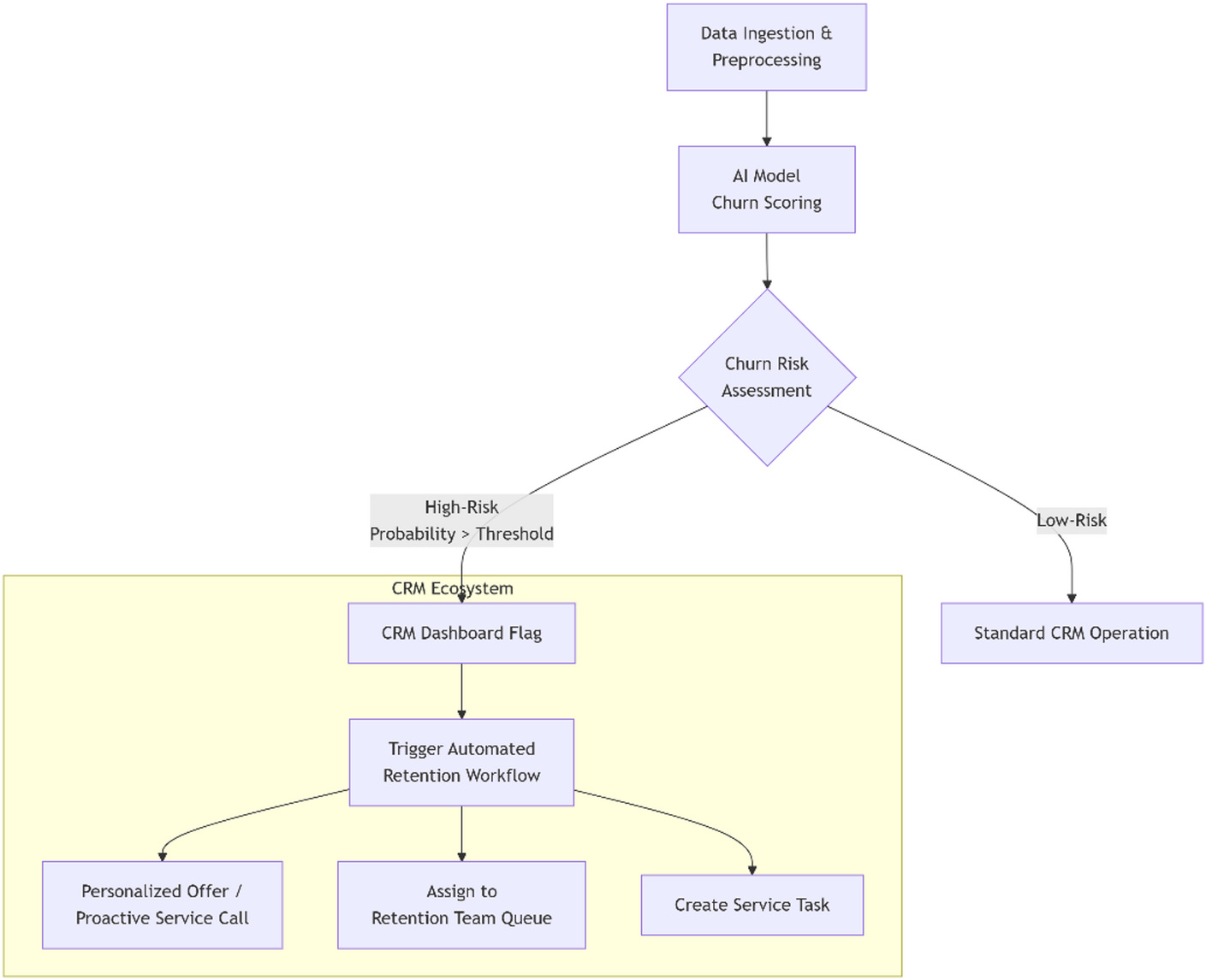
Los modelos de churn clásicos - muchos aún en uso - operan sobre muestras y períodos fijos. Toman un snapshot de los últimos treinta días, lo pasan por un modelo entrenado con comportamientos históricos y generan una lista de clientes "en riesgo". Ese informe llega el lunes. Para el viernes, la mitad de la lista ya es irrecuperable.
El déficit de estos modelos no es de precisión, sino de tiempos. Son ciegos a las combinaciones de microseñales y a la secuencia temporal de eventos que preceden a la baja: un ticket sin resolver el martes, una caída de uso el jueves, un cambio de tono en el último email. Para cuando el patrón se consolida en el informe mensual, la decisión de no renovar ya está tomada. Lo que las empresas llaman "retención" es, en la práctica, una negociación post-abandono.
El agente que no duerme ni olvida (ni toma café).
Un agente de IA entrenado para la retención opera como un sistema predictivo-prescriptivo que observa, razona y actúa de forma autónoma. La diferencia con la analítica tradicional no está en un solo salto tecnológico, sino en tres capacidades que antes requerían equipos enteros de personas.
La primera es la observación continua y multimodal. El agente monitoriza el 100% de las cuentas en tiempo real, integrando fuentes que antes vivían separadas: CRM, plataforma de producto, ticketing, comunicaciones y sentimiento. Existe una arquitectura técnica que avanza a pasos agigantados y que lo hace posible - redes neuronales con memoria temporal, procesamiento de lenguaje natural avanzado - pero lo más importante son las implicaciones: el sistema detecta que la caída de uso de hoy es cualitativamente más grave si tres días antes hubo un incidente técnico sin resolver. Un cliente que escribe “genial, otra cosa que no funciona” no se clasifica como neutro, sino como lo que es: sarcasmo que precede a la cancelación. Esa comprensión contextual, que antes dependía de la intuición de un gestor experimentado, ahora opera a escala industrial.
La segunda capacidad es el razonamiento ponderado. El agente no emite alertas genéricas de “cliente en riesgo”. Emite una hipótesis sobre la causa probable del deterioro - fricción técnica, percepción de bajo ROI, exploración de alternativas - y pondera la señal en función del valor económico de la cuenta, su fase en el ciclo de vida, la proximidad a la renovación y el historial de intervenciones previas. No todas las alertas merecen la misma respuesta, y el agente lo sabe.
La tercera - y más diferenciadora - es la orquestación autónoma. El agente no solo avisa: activa la respuesta. Si detecta riesgo bajo, puede disparar una secuencia de emails con casos de uso no explorados. Si el riesgo es medio o alto, escala al gestor humano con un briefing completo del deterioro. Todo ocurre en minutos desde que se detecta el patrón, sin intervención manual. Plataformas como Totango ya han lanzado motores de inteligencia predictiva que prometen detectar riesgo de churn meses antes de la renovación. Gainsight ajusta sus health scores de forma dinámica combinando uso de producto, tickets de soporte y análisis de sentimiento. El mercado de plataformas de Customer Success se está reconfigurando alrededor de la IA, y la carrera por la predicción más precisa y la intervención más rápida ya ha empezado.
Las matemáticas de retener un cliente más.
Hay una cifra que circula por todas las presentaciones de Customer Success: un incremento del 5% en retención puede traducirse en un aumento de beneficios de entre el 25% y el 95%. No es leyenda urbana. El dato procede de Frederick Reichheld, de Bain & Company (el inventor del Net Promoter Score) tiene más de treinta años y sigue siendo estructuralmente válido: los clientes que se quedan compran más, cuestan menos de servir y generan referencias. La variabilidad del rango (25-95%) depende del sector, pero la dirección es evidente.
La implicación para los equipos de fidelización es profunda: pasan de apagar fuegos para convertirse en arquitectos de una respuesta orquestada. El agente localiza y aísla el foco; el equipo humano decide la estrategia en los casos que lo justifican. Quien haya gestionado una cartera de cuentas sabe que la diferencia entre llegar a tiempo y llegar tarde es, muchas veces, la diferencia entre retener y negociar un descuento de última hora que erosiona márgenes.
El cuello de botella no es la IA, es el legacy.
Hay, sin embargo, dos condiciones que ningún modelo puede suplir. La primera es la conectividad de datos. Si los registros de uso viven en una base de datos y los de soporte en otra, el agente opera a ciegas sobre la mitad del cuadro. En la práctica con clientes corporativos, el legacy tecnológico sigue siendo el principal freno para que la IA agéntica genere valor real en retención. No es un problema de algoritmos; es un problema de fontanería.
La segunda es la deriva del modelo. El comportamiento de los clientes cambia, el producto evoluciona, el mercado se mueve. Un modelo entrenado con patrones de 2023 puede estar generando falsos negativos - clientes en riesgo real que no activan la alerta - sin que nadie lo detecte. La investigación reciente en predicción de churn muestra precisiones por encima del 95% en entornos controlados, pero esos resultados exigen ciclos de reentrenamiento sistemáticos. Los despliegues más maduros en telecomunicaciones han pasado del 62% al 87% de precisión incorporando aprendizaje por refuerzo continuo. Un despliegue único seguido de confianza ciega es la receta para el fracaso silencioso - irónicamente, el mismo silencio que el sistema pretendía eliminar.
No es retención. Es diseño de conversación.
El silent churn es, en última instancia, un problema de información asimétrica: el cliente sabe que se va antes de que la empresa lo sepa. La IA agéntica no elimina el abandono silencioso. Los clientes seguirán desconectándose gradualmente, seguirán dejando de usar funciones, seguirán buscando alternativas sin decírselo a nadie. Pero trabaja esa asimetría: ahora la empresa tiene capacidad para anticipar que algo se ha roto, antes de que el cliente tenga su decisión tomada.
Eso cambia la naturaleza del problema. Ya no es retención. Es diseño de conversación: qué decir, cuándo decirlo y a quién decírselo cuando dispones de una ventana de quince días antes de que la decisión sea irreversible. La pregunta que deben plantearse los equipos de Customer Success no es si necesitan IA. Es qué van a hacer con la información cuando, por primera vez, llegue a tiempo.
El próximo domingo, volvemos a tu buzón.
Fernando y Carlos.
En Good Rebels, hemos arrancado más de 15 proyectos GEO (posicionamiento en buscadores soportados por IA generativa) en los últimos meses con nuevos clientes o clientes existentes. AI Rank está en la base del trabajo como herramienta de medición. Pero el servicio va mucho más allá de la medición. Cómo estructurar los contenidos, cómo desarrollar una estrategia de medios acorde, cómo entender la evolución en el tiempo.
Si trabajas en una empresa mediana o grande y te interesa profundizar en el servicio, puedes contactarnos aquí.
Actualidad.
Nueva edición (la 6ª) del Top 100 Gen AI Consumer Apps de a16z. Tres hallazgos clave: 1) La IA sale del navegador y se integra en sistemas operativos, herramientas de desarrollo y flujos de trabajo; 2) Estamos pasando de predominio del chat a sistemas de ejecución; 3) El ecosistema IA se está fragmentando geográficamente, especialmente con el auge de aplicaciones chinas. Además, el interés de los consumidores se ha desplazado de la generación de imágenes hacia herramientas más complejas de vídeo, música y voz. A16Z
Zendesk adquiere Forethought, startup de IA agéntica que gestiona más de mil millones de interacciones mensuales con clientes de Upwork, Grammarly, Airtable y Datadog. La adquisición confirma que la arquitectura agéntica se convierte en el estándar de facto del contact center, y que las plataformas que no la integren nativamente perderán relevancia. TECHCRUNCH
Sigue la batalla (seguramente perdida a medio plazo) de Amazon contra los robots. Un juez de California le ha concedido una medida cautelar para bloquear el acceso de los agentes de compra de Perplexity. Aunque un usuario dé sus credenciales a la IA para que compre en su nombre, Amazon tiene ahora el derecho legal de prohibir el acceso del agente a sus sistemas. SEARCH ENGINE LAND
Yann LeCun arranca con fuerza su startup Advanced Machine Intelligence: ha recibido 1.030 millones $ en la que es la mayor ronda de capital semilla en Europa hasta la fecha. AMI se especializa en el desarrollo de world models, sistemas de IA que comprenden e interactúan con el espacio físico. LINK
Bloomberg asegura esta semana que los ingresos anualizados de Anthropic (la empresa detrás de Claude) han llegado a 19.000 millones de dólares. Eran “tan solo” 9.000 MM al final del año pasado. Sí, habéis leído bien: de 9 a 19 mil millones en tres meses. Lo nunca visto. Según Ramp, el crecimiento de ingresos puede que no venga tanto de quitarle clientes a OpenAI como de que las empresas (e individuos) estén solapando servicios. Puede que la caída de clientes de ChatGPT venga después (o puede que no). BLOOMBERG, RAMP
Google ha anunciado que destinaría este año hasta 185.000 millones de dólares a inversiones de capital relacionadas con la IA, más del doble de los 90.000 millones que gastó en 2025. Pero podría ser solo el principio. En la próxima década podría llegar a los dos millones de millones de dólares, según ha declarado a Forbes Amin Vahdat, el recién nombrado director tecnológico de infraestructura de IA de Google. FORBES
YouTube expande su herramienta de detección de rostros por IA, que lanzó hará un año, para proteger a periodistas y líderes políticos contra los deepfakes. YOUTUBE
Y sobre esto, el Global Risks Report 2026 del WEF clasifica la desinformación entre los principales riesgos globales a corto plazo. Un hallazgo particularmente relevante para comunicación corporativa: el simple conocimiento de que los deepfakes existen lleva a las personas a dudar del contenido auténtico. Para las empresas, esto significa que la desinformación no solo ataca la reputación de forma directa; erosiona la credibilidad de todas las comunicaciones legítimas. La respuesta propuesta incluye alfabetización mediática, estrategias de "inoculación narrativa" e inversión en sistemas de verificación comunitaria. WEF
Reflexiones.
Hace unas semanas hablábamos de la paradoja de la productividad individual y organizacional. George Sivulka plantea que la IA ha disparado la productividad individual x10, pero esto no se traduce en un aumento de valor para las empresas porque las organizaciones siguen operando bajo estructuras obsoletas. Sin una IA institucional que encamine los esfuerzos individuales hacia objetivos de negocio reales, seguiremos teniendo trabajadores eficientes en estructuras ineficientes. a16z
Sequoia argumenta que la próxima empresa de un billón de dólares no venderá herramientas de IA sino el trabajo terminado: cada mejora del modelo abarata el servicio, no el software, y el mercado de servicios es seis veces mayor que el de software. Software como servicio (pero esta vez de verdad :) X
El acceso a la potencia de cálculo de la IA empieza a convertirse en una parte importante de la retribución de los ingenieros de Silicon Valley. Los programadores negocian su “sueldo en tokens” para asegurar su productividad y carrera profesional, y las empresas miden su rentabilidad basándose en cuánta capacidad de IA consumen frente a lo que producen. BUSINESS INSIDER
El modelo actual de "tirar" (pull) de la IA es ineficiente porque el cuello de botella es la limitada atención humana; el futuro pertenece a un modelo de "empuje" (push), en el que la IA percibe el entorno, entiende objetivos a largo plazo y actúa sin esperar instrucciones. De la inteligencia para actuar al juicio (criterio) para decidir en qué actuar. LINK
4 riesgos emergentes en 2026 para la Gobernanza de la IA: seguridad agéntica, responsabilidad legal y escrutinio regulatorio, integridad de datos y el gap en la implantación de gobernanza. LINK
Research.
2026: El estado de la adopción y el impacto de la IA en la empresa, by DELOITTE
La IA ya influye en las decisiones de compra del 84% de los consumidores en mercados como Francia, Alemania y el Reino Unido. McKinsey estima que en 2030 los agentes IA orquestarán entre 3 y 5 billones de dólares del comercio global. Para las empresas, el éxito dependerá de tres ejes: desarrollar agentes propios que ofrezcan una experiencia superior a los bots genéricos, asegurar la visibilidad en ecosistemas de terceros y preparar sus infraestructuras operativas para transacciones iniciadas y ejecutadas íntegramente por máquinas. MCKINSEY
Las 10 publicaciones tecnológicas más importantes han perdido una media del 58% del tráfico procedente de Google desde febrero de 2024. Sitios como Digital Trends (-97%), ZDNet (-90%) y The Verge (-85%) han pasado de millones de visitas mensuales a cifras residuales. Este fenómeno no se limita a la tecnología, también afecta a gigantes de la salud como Healthline, pero ha golpeado con más fuerza a los medios que dependen de guías de productos y tutoriales. LINK
IA Overviews y ChatGPT gestionan las menciones negativas de las marcas con "criterios editoriales" muy distintos. Aunque la negatividad general es baja (2,3% en Google y 1,6% en ChatGPT), Google es más propenso a resaltar controversias legales, retiradas de productos o escándalos corporativos. Por el contrario, ChatGPT se enfoca en las limitaciones técnicas, problemas de compatibilidad o valor del producto. Google es más crítico en electrónica y educación, mientras que ChatGPT es tres veces más negativo en el sector de la moda. El estudio de BrightEdge subraya que estas críticas se concentran mayoritariamente en la fase de investigación, lo que impacta en la percepción de marca antes de la compra. LINK
MCX.
Smile quiere revolucionar la investigación de mercados utilizando clones digitales de consumidores reales, inspirándose en The Sims. Se construyen a partir de conversaciones, comportamientos de compra y personalidades detalladas de personas que han dado su consentimiento, creando réplicas digitales que reaccionan de manera casi idéntica a sus referentes humanos. WSJ
Cuando la gente nunca ve tu App: diseñando marcas en la economía agéntica. BAIN
La IA agéntica deja asustado a un ejecutivo de agencias de medios. No es el único. DIGIDAY
La voz se convierte en la interfaz principal de la IA con el cliente, y la mayoría de las empresas no tiene estrategia al respecto. El mercado global de asistentes de voz superará los 30.000 millones de dólares en 2030. Gartner prevé que para 2028 los asistentes conversacionales resolverán el 70% de los journeys de servicio, y para 2029 el 80% de las conversaciones comunes. HBR
Otro artículo sobre GEO que reflexiona sobre la importancia del PR clásico en el posicionamiento en buscadores IA. Las relaciones públicas y con medios de comunicación dejan de ser awareness para convertirse en infraestructura de credibilidad que alimenta a los modelos, donde los medios ganados y análisis de terceros pasan a ser señales de entrenamiento críticas. Sin un claro dueño en la empresa del GEO, advierte, la narrativa de la marca quedara a merced de datos históricos y actores externos, lo que exige integrar PR, contenido y SEO bajo un modelo operativo unificado orientado a cómo “leen” la marca los modelos, no solo los humanos. MARTECH
Un análisis del riesgo que la IA supone para 69.330 millones de dólares de publicidad en “retail media”. El desplazamiento será gradual pero estructural. Los retailers con datos transaccionales propios mantienen ventaja competitiva a corto plazo, pero los anunciantes deberían modelar escenarios donde el tráfico a plataformas de retail se desvía hacia interfaces conversacionales. DIGIDAY
Visibilidad en LLMs: qué es y cómo medirla. HOOTSUITE
Off Tópicos.
Niños de los 90's recreados por IA, alucinan con las cosas que serán habituales en su futuro (nuestro presente). Nostalgia de una vida más simple (pero no tan simple como la de hace un siglo, claro). LINK











Muy interesante. Otro ejemplo más de que si Dios tardó solo 7 días en crear el mundo es porque no tenía plataforma previa. El despliegue y adopción de la IA no será tan rápida como muchos auguran por el legacy y porque humanamente somos mucho más lentos en mover nuestras instituciones y relaciones.